Optimiza tu trabajo en equipo con un diagrama de proceso de grupo


En el mundo laboral actual, el trabajo en equipo se ha convertido en una parte fundamental para el éxito de cualquier proyecto o empresa. Sin embargo, a veces puede resultar complicado coordinar a un grupo de personas con diferentes habilidades y perspectivas. Es por eso que contar con herramientas que nos ayuden a optimizar el trabajo en equipo es crucial. Una de estas herramientas es el diagrama de proceso de grupo, que nos permite visualizar de manera clara y ordenada las tareas y responsabilidades de cada miembro del equipo. En este artículo, exploraremos cómo utilizar un diagrama de proceso de grupo para maximizar la eficiencia y productividad de tu equipo de trabajo.
- Optimiza la eficiencia y la colaboración con un diagrama de procesos de grupo
- Potencia la sinergia y el éxito: claves para optimizar la colaboración en tu equipo
- Optimiza la eficiencia y el control en tu organización con el poder de los diagramas
- Optimiza tus procesos: Descubre las ventajas de los diagramas de flujo en tu negocio
- Potencia la colaboración y eficiencia de tu equipo con un diagrama de proceso de grupo en YouTube
- Optimiza la productividad de tu equipo con este ejemplo de diagrama de proceso de grupo
- Optimiza tus flujos de trabajo con un diagrama de proceso de grupo en formato PDF
- Optimiza tus operaciones con un diagrama de proceso eficiente
- Optimiza tus procesos con un diagrama de flujo online gratuito
- Explora las características clave del diagrama de proceso de grupo y optimiza la eficiencia de tu equipo
- Explora inspiradores ejemplos de diagramas para potenciar tu estrategia de comunicación visual
- Explora los diferentes tipos de diagramas y cómo pueden potenciar tu estrategia de marketing digital
Optimiza la eficiencia y la colaboración con un diagrama de procesos de grupo
En el mundo empresarial actual, la eficiencia y la colaboración son dos aspectos fundamentales para el éxito de cualquier proyecto o empresa. Para lograrlo, es necesario contar con herramientas que nos permitan visualizar y comprender los procesos de trabajo de manera clara y concisa.
Un diagrama de procesos de grupo es una herramienta muy útil para optimizar la eficiencia y la colaboración en un equipo de trabajo. Este tipo de diagrama nos permite representar gráficamente los pasos y las interacciones que se llevan a cabo en un proceso determinado.
Al utilizar un diagrama de procesos de grupo, podemos identificar de manera rápida y sencilla las tareas que se deben realizar, los responsables de cada una de ellas y las posibles interdependencias entre ellas. Esto nos permite tener una visión global de todo el proceso y facilita la identificación de posibles cuellos de botella o áreas de mejora.
Además, el uso de un diagrama de procesos de grupo fomenta la colaboración entre los miembros del equipo, ya que todos pueden visualizar de manera clara y concisa cómo se relacionan sus tareas con las de los demás. Esto facilita la comunicación y el trabajo en equipo, evitando duplicidades y asegurando que todos estén alineados en cuanto a los objetivos y las metas del proyecto.
Potencia la sinergia y el éxito: claves para optimizar la colaboración en tu equipo
La colaboración efectiva es fundamental para el éxito de cualquier equipo de trabajo. Cuando los miembros de un equipo trabajan juntos de manera armoniosa y aprovechan al máximo sus fortalezas individuales, se crea una sinergia que impulsa el rendimiento y los resultados.
Existen varias claves para optimizar la colaboración en un equipo. En primer lugar, es importante fomentar la comunicación abierta y transparente. Esto significa que todos los miembros del equipo deben sentirse cómodos compartiendo ideas, opiniones y preocupaciones. La comunicación efectiva ayuda a evitar malentendidos y conflictos, y permite que todos estén alineados en los objetivos comunes.
Otra clave para optimizar la colaboración es establecer metas claras y compartidas. Cuando todos los miembros del equipo tienen una comprensión clara de lo que se espera de ellos y de los objetivos a alcanzar, es más fácil trabajar juntos hacia esos objetivos. Además, es importante que estas metas sean compartidas, es decir, que todos estén comprometidos y motivados para alcanzarlas.
La confianza es también un factor crucial en la colaboración efectiva. Los miembros del equipo deben confiar en las habilidades y capacidades de sus compañeros, así como en su compromiso con el trabajo en equipo. Crear un ambiente de confianza y respeto mutuo es esencial para fomentar la colaboración y el intercambio de ideas.
Además, es importante reconocer y valorar las contribuciones de cada miembro del equipo.
Optimiza la eficiencia y el control en tu organización con el poder de los diagramas
En el mundo empresarial actual, la eficiencia y el control son aspectos fundamentales para el éxito de cualquier organización. Para lograrlo, es necesario contar con herramientas que nos permitan visualizar y comprender de manera clara y concisa los procesos y flujos de trabajo dentro de la empresa.
Una de las herramientas más poderosas para lograr esto son los diagramas. Los diagramas nos permiten representar de forma gráfica y estructurada los diferentes componentes de un proceso, las interacciones entre ellos y las decisiones que se toman en cada etapa.
Al utilizar diagramas en nuestra organización, podemos identificar de manera rápida y precisa los puntos de mejora, los cuellos de botella y las áreas de oportunidad. Esto nos permite tomar decisiones informadas y optimizar nuestros procesos para lograr una mayor eficiencia y control.
Además, los diagramas nos ayudan a comunicar de manera efectiva y visual nuestras ideas y propuestas a los demás miembros del equipo. Esto facilita la colaboración y el trabajo en equipo, ya que todos tienen una comprensión clara de cómo funciona el proceso y cuál es su rol en él.
Existen diferentes tipos de diagramas que podemos utilizar, como diagramas de flujo, diagramas de Gantt, diagramas de Ishikawa, entre otros. Cada uno de ellos tiene su propia utilidad y nos permite abordar diferentes aspectos de nuestra organización.
Optimiza tus procesos: Descubre las ventajas de los diagramas de flujo en tu negocio
En el mundo empresarial, la eficiencia y la optimización de los procesos son fundamentales para el éxito de cualquier negocio. Una herramienta muy útil para lograr esto son los diagramas de flujo, que permiten visualizar de manera clara y concisa el flujo de trabajo de una empresa.
Los diagramas de flujo son representaciones gráficas que muestran las diferentes etapas de un proceso, así como las decisiones y acciones que se toman en cada una de ellas. Estos diagramas son especialmente útiles para identificar cuellos de botella, redundancias y áreas de mejora en los procesos de una empresa.
Una de las principales ventajas de utilizar diagramas de flujo es que permiten una comunicación más efectiva entre los miembros de un equipo. Al tener una representación visual de los procesos, es más fácil para todos entender cómo funciona el flujo de trabajo y cuál es su rol en él.
Otra ventaja de los diagramas de flujo es que ayudan a identificar posibles mejoras en los procesos. Al visualizar de manera clara las etapas y acciones que se llevan a cabo, es más fácil identificar áreas en las que se pueden eliminar pasos innecesarios, simplificar tareas o automatizar procesos.
Además, los diagramas de flujo también son útiles para documentar los procesos de una empresa. Al tener una representación gráfica de los flujos de trabajo, es más fácil para los empleados entender y seguir los procedimientos establecidos.
Potencia la colaboración y eficiencia de tu equipo con un diagrama de proceso de grupo en YouTube
En el mundo empresarial actual, la colaboración y la eficiencia son fundamentales para el éxito de cualquier equipo de trabajo. Una herramienta que puede potenciar estas cualidades es el diagrama de proceso de grupo en YouTube.
El diagrama de proceso de grupo en YouTube es una forma visual y dinámica de representar los pasos y tareas que deben seguirse para alcanzar un objetivo en común. Permite a los miembros del equipo tener una visión clara de las responsabilidades de cada uno y cómo se relacionan entre sí.
Al utilizar YouTube como plataforma para crear y compartir el diagrama de proceso de grupo, se aprovecha la popularidad y accesibilidad de esta plataforma. Los videos pueden ser vistos en cualquier momento y desde cualquier lugar, lo que facilita la colaboración y la comunicación entre los miembros del equipo.
Además, YouTube ofrece herramientas de edición y personalización que permiten agregar elementos visuales y gráficos al diagrama de proceso de grupo. Esto ayuda a captar la atención de los miembros del equipo y facilita la comprensión de los pasos a seguir.
La utilización de un diagrama de proceso de grupo en YouTube también fomenta la participación activa de todos los miembros del equipo. Cada uno puede aportar sus ideas y sugerencias a través de comentarios en el video, lo que promueve la colaboración y el intercambio de conocimientos.
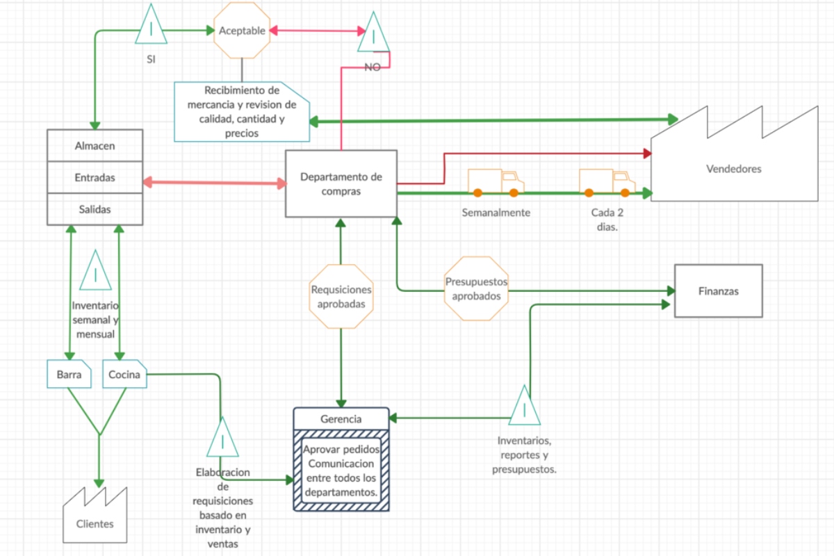
Optimiza la productividad de tu equipo con este ejemplo de diagrama de proceso de grupo
En el mundo empresarial, la productividad es un factor clave para el éxito de cualquier equipo de trabajo. Para lograr un rendimiento óptimo, es fundamental contar con una estructura clara y eficiente que permita a los miembros del equipo colaborar de manera efectiva.
Una herramienta muy útil para optimizar la productividad de un equipo es el diagrama de proceso de grupo. Este diagrama visualiza las diferentes etapas de un proyecto o proceso, identificando las tareas, responsabilidades y tiempos de ejecución de cada miembro del equipo.
Un ejemplo de diagrama de proceso de grupo podría ser el siguiente:
1. Definición de objetivos: En esta etapa, el equipo se reúne para establecer los objetivos del proyecto y definir las metas a alcanzar.
2. Asignación de tareas: Una vez definidos los objetivos, se asignan las tareas a cada miembro del equipo, teniendo en cuenta sus habilidades y fortalezas.
3. Planificación: En esta etapa, se establece un plan de acción detallado, definiendo los plazos de ejecución de cada tarea y los recursos necesarios.
4. Ejecución: Cada miembro del equipo lleva a cabo su tarea asignada, siguiendo el plan establecido y colaborando con los demás miembros cuando sea necesario.
5. Seguimiento: Durante todo el proceso, se realiza un seguimiento constante para evaluar el avance del proyecto y realizar ajustes si es necesario.
6. Evaluación: Al finalizar el
Optimiza tus flujos de trabajo con un diagrama de proceso de grupo en formato PDF
En el mundo del marketing digital y los emprendimientos, es fundamental contar con una organización eficiente de los flujos de trabajo. Un recurso muy útil para lograr esto es utilizar un diagrama de proceso de grupo en formato PDF.
Un diagrama de proceso de grupo en formato PDF permite visualizar de manera clara y concisa todas las etapas y tareas que conforman un proceso de trabajo. Esto facilita la comprensión y seguimiento de las actividades, así como la identificación de posibles mejoras y optimizaciones.
Al utilizar un formato PDF, se garantiza que el diagrama de proceso de grupo sea fácilmente compartible y accesible para todos los miembros del equipo. Además, el formato PDF permite incluir enlaces, imágenes y otros elementos visuales que enriquecen la representación del flujo de trabajo.
Para optimizar tus flujos de trabajo con un diagrama de proceso de grupo en formato PDF, es importante seguir algunos pasos clave. En primer lugar, identifica todas las etapas y tareas que conforman el proceso. Luego, organiza estas etapas de manera lógica y secuencial en el diagrama.
Utiliza colores y formas para diferenciar las distintas etapas y tareas, lo cual facilitará la comprensión visual del diagrama. Además, incluye descripciones breves y claras de cada etapa y tarea, para que todos los miembros del equipo puedan entender rápidamente qué se espera de ellos.
Una vez que hayas creado el diagrama de proceso de grupo en formato PDF, compártelo con todo el equipo y asegúrate de que todos lo tengan a mano durante el desarrollo del proyecto.
Optimiza tus operaciones con un diagrama de proceso eficiente
En el mundo empresarial, es fundamental contar con procesos eficientes que permitan maximizar la productividad y minimizar los errores. Una herramienta muy útil para lograr esto es el diagrama de proceso.
Un diagrama de proceso es una representación gráfica de los pasos que se deben seguir para llevar a cabo una tarea o actividad. Permite visualizar de manera clara y ordenada cada etapa del proceso, identificar posibles cuellos de botella y tomar decisiones para optimizarlo.
Para crear un diagrama de proceso eficiente, es importante seguir algunos pasos clave. En primer lugar, es necesario identificar y definir claramente el objetivo del proceso. Esto permitirá enfocar los esfuerzos en las actividades que realmente aportan valor.
Luego, se deben identificar las diferentes etapas del proceso y establecer la secuencia lógica en la que deben llevarse a cabo. Es importante tener en cuenta que cada etapa debe ser clara y específica, evitando ambigüedades que puedan generar confusiones o retrasos.
Una vez definidas las etapas, es necesario determinar los recursos necesarios para llevar a cabo cada una de ellas. Esto incluye tanto los recursos humanos como los materiales o tecnológicos. Asimismo, es importante asignar responsabilidades claras a cada miembro del equipo, para evitar duplicidades o falta de coordinación.
Otro aspecto fundamental en la creación de un diagrama de proceso eficiente es la identificación de posibles puntos de mejora.
Optimiza tus procesos con un diagrama de flujo online gratuito
En el mundo del emprendimiento y el marketing digital, es fundamental contar con herramientas que nos permitan optimizar nuestros procesos y maximizar nuestra eficiencia. Una de estas herramientas es el diagrama de flujo, que nos ayuda a visualizar de manera clara y ordenada los pasos que debemos seguir en un proceso determinado.
Anteriormente, la creación de diagramas de flujo requería de conocimientos avanzados en programas de diseño gráfico o la contratación de un profesional. Sin embargo, gracias a los avances tecnológicos, ahora es posible crear diagramas de flujo de forma rápida y sencilla utilizando herramientas online gratuitas.
Estas herramientas nos permiten crear diagramas de flujo de manera colaborativa, lo que facilita el trabajo en equipo y la comunicación entre los miembros de un proyecto. Además, al ser online, podemos acceder a nuestros diagramas desde cualquier dispositivo con conexión a internet, lo que nos brinda flexibilidad y nos permite trabajar desde cualquier lugar.
Algunas de las ventajas de utilizar un diagrama de flujo online gratuito son:
- Ahorro de tiempo: al utilizar una herramienta online, evitamos tener que dibujar y redibujar el diagrama cada vez que queremos hacer cambios. Podemos editar y actualizar el diagrama de forma rápida y sencilla.
- Mayor claridad: al tener un diagrama de flujo visual, es más fácil entender y comunicar los pasos de un proceso. Esto ayuda a evitar confusiones y malentendidos, y facilita la toma de decisiones.
- Facilidad de uso: las herramientas online gratuitas su
Explora las características clave del diagrama de proceso de grupo y optimiza la eficiencia de tu equipo
El diagrama de proceso de grupo es una herramienta visual que permite representar de manera clara y concisa las diferentes etapas y actividades que conforman un proceso de trabajo en equipo. Este diagrama es especialmente útil para identificar posibles cuellos de botella, mejorar la comunicación y optimizar la eficiencia del equipo.
Una de las características clave del diagrama de proceso de grupo es su capacidad para mostrar de forma gráfica las interacciones entre los miembros del equipo y las tareas que deben realizar. Esto facilita la identificación de posibles problemas de comunicación o de coordinación, permitiendo tomar medidas correctivas de manera oportuna.
Otra característica importante es que el diagrama de proceso de grupo permite visualizar el flujo de trabajo, es decir, cómo se van sucediendo las diferentes etapas y actividades a lo largo del tiempo. Esto ayuda a identificar posibles cuellos de botella o retrasos en el proceso, permitiendo tomar acciones para agilizarlo y optimizar la eficiencia del equipo.
Además, el diagrama de proceso de grupo también permite identificar las dependencias entre las diferentes tareas y actividades. Esto es especialmente útil para asignar recursos de manera adecuada y evitar que un retraso en una tarea afecte a todo el proceso.
Explora inspiradores ejemplos de diagramas para potenciar tu estrategia de comunicación visual
La comunicación visual es una herramienta fundamental en el mundo del marketing digital. A través de diagramas y gráficos, podemos transmitir información de manera clara y efectiva.
Explorar ejemplos de diagramas inspiradores puede ser una excelente manera de potenciar nuestra estrategia de comunicación visual. Estos ejemplos nos permiten ver cómo otros profesionales han utilizado diferentes tipos de diagramas para transmitir mensajes de manera impactante.
Un ejemplo de diagrama que puede ser muy útil es el diagrama de flujo. Este tipo de diagrama nos permite representar de manera visual los pasos de un proceso, lo que facilita la comprensión y el seguimiento de las tareas. Utilizar un diagrama de flujo en nuestra estrategia de comunicación visual puede ayudarnos a transmitir de manera clara y ordenada los pasos que deben seguir nuestros clientes o usuarios.
Otro ejemplo de diagrama que puede ser inspirador es el diagrama de Venn. Este tipo de diagrama nos permite mostrar las relaciones entre diferentes conjuntos de datos. Utilizar un diagrama de Venn en nuestra estrategia de comunicación visual puede ayudarnos a resaltar las similitudes y diferencias entre diferentes conceptos o categorías, lo que puede ser muy útil para transmitir mensajes complejos de manera sencilla.
Además de estos ejemplos, existen muchos otros tipos de diagramas que podemos explorar y utilizar en nuestra estrategia de comunicación visual. Desde diagramas de barras y gráficos circulares hasta diagramas de árbol y mapas de calor, las posibilidades son infinitas. La clave está en elegir el tipo de diagrama que mejor se adapte a
Explora los diferentes tipos de diagramas y cómo pueden potenciar tu estrategia de marketing digital
Los diagramas son herramientas visuales que nos permiten representar información de manera clara y concisa. En el ámbito del marketing digital, los diagramas pueden ser de gran utilidad para organizar y visualizar datos, procesos y estrategias.
Existen diferentes tipos de diagramas que pueden ser utilizados en el marketing digital. Uno de los más comunes es el diagrama de flujo, que nos permite representar de manera secuencial los pasos de un proceso o la navegación de un usuario en un sitio web. Este tipo de diagrama es especialmente útil para identificar posibles puntos de mejora en la experiencia del usuario.
Otro tipo de diagrama que puede ser utilizado en el marketing digital es el diagrama de Gantt. Este diagrama nos permite visualizar de manera gráfica las tareas y plazos de un proyecto, lo que facilita la planificación y seguimiento de las actividades de marketing.
El diagrama de Venn es otro tipo de diagrama que puede ser utilizado en el marketing digital. Este diagrama nos permite visualizar las intersecciones y diferencias entre diferentes conjuntos de datos, lo que puede ser útil para identificar oportunidades de segmentación y personalización en nuestras estrategias de marketing.
Además de estos ejemplos, existen muchos otros tipos de diagramas que pueden ser utilizados en el marketing digital, como el diagrama de árbol, el diagrama de torta o el diagrama de barras.
Espero que este artículo te haya brindado las herramientas necesarias para optimizar tu trabajo en equipo con un diagrama de proceso de grupo. Recuerda que la comunicación y la organización son clave para alcanzar el éxito en cualquier proyecto. ¡No dudes en implementar esta estrategia en tu equipo y verás los resultados!
Si tienes alguna pregunta o comentario, no dudes en dejarlo en la sección de comentarios. Estaré encantado de ayudarte en lo que necesites.
¡Mucho éxito en tus futuros emprendimientos!
Si quieres ver otros artículos similares a Optimiza tu trabajo en equipo con un diagrama de proceso de grupo puedes visitar la categoría Productividad o revisar los siguientes artículos
