Optimiza el flujo de información en tu sistema contable


El flujo de información en un sistema contable es esencial para el correcto funcionamiento y gestión de una empresa. Este flujo de información se refiere a la forma en que los datos financieros y contables se registran, procesan y comunican dentro de la organización. Un sistema contable eficiente y bien estructurado permite a los gerentes y propietarios tomar decisiones informadas y estratégicas basadas en información financiera precisa y actualizada. En este artículo, exploraremos los diferentes componentes del flujo de información en un sistema contable y su importancia para el éxito empresarial.
- Desentrañando el flujo del proceso contable: una guía esencial para emprendedores y profesionales del marketing digital
-  El camino transparente: Cómo se mueve la información contable a través del sistema contable - Optimiza tu sistema contable: conoce el orden correcto para el flujo de datos contables
- Desentrañando los engranajes del sistema de información contable: una guía completa
- Explorando el flujo de información en un sistema contable: un mapa conceptual para comprender su funcionamiento
- Optimiza tu flujo de información contable con archivos PDF
- Optimiza tu flujo de información contable con archivos PDF: una solución eficiente para tu negocio
- Optimiza tu sistema contable: El orden correcto para el flujo de datos contables
- Optimiza tu negocio con un flujo de información financiera eficiente
- Explora casos reales de flujo de información que te inspirarán a optimizar tu estrategia digital
- Optimiza tu gestión financiera con un diagrama de flujo para tu sistema de información contable
- Optimiza tu negocio con el flujo de sistema: cómo maximizar la eficiencia y aumentar tus resultados
 
Desentrañando el flujo del proceso contable: una guía esencial para emprendedores y profesionales del marketing digital
El flujo del proceso contable es una parte fundamental en la gestión financiera de cualquier emprendimiento, incluyendo aquellos que se dedican al marketing digital. Comprender y dominar este proceso es esencial para tomar decisiones informadas y estratégicas en el ámbito empresarial.
En esta guía esencial, desentrañaremos los diferentes pasos que conforman el flujo del proceso contable y cómo aplicarlos de manera efectiva en el contexto del marketing digital. Desde la recolección de datos financieros hasta la generación de informes y análisis, cada etapa del proceso contable tiene su importancia y contribuye a la toma de decisiones acertadas.
Para los emprendedores del marketing digital, es crucial entender cómo registrar y clasificar los ingresos y gastos relacionados con sus actividades comerciales. Esto les permitirá evaluar la rentabilidad de sus campañas publicitarias, identificar áreas de mejora y optimizar su presupuesto de marketing.
Además, los profesionales del marketing digital deben estar familiarizados con conceptos contables como el balance general, el estado de resultados y el flujo de efectivo. Estos informes financieros les brindarán una visión clara de la salud financiera de su negocio y les ayudarán a tomar decisiones estratégicas para su crecimiento y éxito a largo plazo.
La guía también abordará temas como la gestión de activos y pasivos, el control de inventario, la depreciación de activos y la contabilización de impuestos. Estos aspectos son fundamentales para mantener una contabilidad precisa y cumplir con las obligaciones fiscales.
El camino transparente: Cómo se mueve la información contable a través del sistema contable
En el mundo de los negocios, la información contable es fundamental para la toma de decisiones estratégicas. Es a través del sistema contable que se registra y se mueve esta información de manera transparente y confiable.
El sistema contable es una herramienta que permite organizar y clasificar los datos financieros de una empresa. A través de este sistema, se registran todas las transacciones económicas que ocurren en el negocio, desde la compra de materiales hasta la venta de productos o servicios.
La información contable se mueve a través del sistema contable de manera secuencial y ordenada. Cada transacción se registra en los libros contables, como el libro diario y el libro mayor, siguiendo un proceso establecido. Esto garantiza la integridad y la veracidad de la información.
El sistema contable utiliza diferentes métodos para mover la información contable. Uno de los métodos más comunes es el registro por partida doble, donde cada transacción se registra en al menos dos cuentas contables, una cuenta de débito y una cuenta de crédito. Esto permite mantener el equilibrio contable y asegurar que los registros sean precisos.
Además, el sistema contable utiliza diferentes documentos contables para respaldar las transacciones registradas. Estos documentos, como facturas, recibos y estados de cuenta, son fundamentales para comprobar la veracidad de la información y facilitar la auditoría contable.
Optimiza tu sistema contable: conoce el orden correcto para el flujo de datos contables
El sistema contable es una parte fundamental de cualquier empresa, ya que permite llevar un registro ordenado y preciso de todas las transacciones financieras. Sin embargo, muchas veces nos encontramos con sistemas contables desorganizados que dificultan la gestión y generan errores en los datos.
Para optimizar tu sistema contable, es importante conocer el orden correcto para el flujo de datos contables. Esto significa que debes establecer una secuencia lógica y coherente en el registro de las transacciones, desde su origen hasta su destino final.
El primer paso en el flujo de datos contables es la captura de la información. Aquí se registran todas las transacciones financieras, ya sea a través de facturas, recibos, notas de crédito, entre otros documentos. Es importante asegurarse de que toda la información esté completa y correcta.
A continuación, viene la clasificación y codificación de los datos contables. Esto implica asignar categorías y códigos a cada transacción, de acuerdo con el plan de cuentas de la empresa. Esta etapa es fundamental para poder realizar análisis y reportes financieros precisos.
Una vez clasificados y codificados, los datos contables pasan a la registración. Aquí se ingresan los datos en el sistema contable, ya sea de forma manual o a través de software especializado. Es importante asegurarse de que todos los datos estén correctamente ingresados y que no haya errores de transcripción.
Después de la registración, viene la conciliación de los datos contables.
Desentrañando los engranajes del sistema de información contable: una guía completa
El sistema de información contable es fundamental para cualquier empresa, ya que permite llevar un registro ordenado y preciso de todas las transacciones financieras que se realizan. Sin embargo, entender cómo funciona este sistema puede resultar complicado para muchas personas.
En el libro «Desentrañando los engranajes del sistema de información contable: una guía completa», se aborda de manera detallada y accesible todo lo relacionado con este tema. El autor, un experto en contabilidad, explica de forma clara y concisa los conceptos clave, las herramientas y los procedimientos necesarios para implementar y gestionar un sistema de información contable eficiente.
La guía comienza por explicar los fundamentos básicos de la contabilidad, como los principios contables, los estados financieros y los conceptos de débito y crédito. A medida que se avanza en la lectura, se van introduciendo conceptos más avanzados, como el análisis de costos, la gestión de inventarios y la elaboración de presupuestos.
Uno de los aspectos más destacados de este libro es su enfoque práctico. A lo largo de sus páginas, se incluyen ejemplos reales y casos de estudio que permiten al lector aplicar los conocimientos teóricos en situaciones concretas. Además, se presentan herramientas y software contables que facilitan la implementación y el manejo del sistema de información contable.
Explorando el flujo de información en un sistema contable: un mapa conceptual para comprender su funcionamiento
El flujo de información en un sistema contable es fundamental para el correcto funcionamiento de cualquier empresa. Es a través de este flujo que se registran, procesan y presentan los datos financieros de la organización.
Para comprender cómo funciona este flujo de información, es necesario tener en cuenta varios elementos clave. En primer lugar, tenemos los registros contables, que son los documentos en los que se registran todas las transacciones financieras de la empresa. Estos registros pueden ser en formato físico o digital, y su objetivo es mantener un registro preciso y detallado de todas las operaciones.
Una vez que se han registrado las transacciones, la información se procesa a través de diferentes etapas. En primer lugar, se realiza la clasificación de los datos, agrupándolos en categorías específicas como ingresos, gastos, activos y pasivos. Esta clasificación permite una mejor organización y análisis de la información.
A continuación, se lleva a cabo la codificación de los datos, asignándoles códigos numéricos o alfanuméricos que facilitan su identificación y seguimiento. Esta codificación es especialmente útil cuando se manejan grandes volúmenes de información.
Una vez que los datos han sido clasificados y codificados, se procede a su registro en los libros contables. Estos libros son el registro oficial de todas las transacciones financieras de la empresa y se dividen en diferentes categorías como el libro diario, el libro mayor y el libro de inventario.
Finalmente, la información registrada en los libros contables se utiliza para generar diferentes reportes financieros
Optimiza tu flujo de información contable con archivos PDF
En el mundo empresarial, la gestión de la información contable es fundamental para el éxito de cualquier negocio. Contar con un flujo de información eficiente y organizado es clave para tomar decisiones acertadas y mantener un control financiero adecuado.
Una de las herramientas más utilizadas para optimizar el flujo de información contable son los archivos PDF. Estos archivos ofrecen numerosas ventajas, como la posibilidad de almacenar y compartir información de manera segura, la capacidad de ser editados y la compatibilidad con diferentes dispositivos y sistemas operativos.
Para aprovechar al máximo los beneficios de los archivos PDF en la gestión contable, es importante seguir algunas buenas prácticas. En primer lugar, es recomendable utilizar un software especializado en la creación y edición de archivos PDF, que permita agregar marcas de agua, firmas digitales y encriptación de documentos.
Otra recomendación es utilizar nombres de archivo descriptivos y estructurados, que faciliten la búsqueda y clasificación de la información contable. Además, es importante establecer un sistema de organización de carpetas y subcarpetas, que permita acceder rápidamente a los documentos necesarios.
Además, es fundamental establecer políticas de seguridad para proteger la información contable. Esto incluye la asignación de permisos de acceso a los archivos PDF, la realización de copias de seguridad periódicas y la implementación de medidas de seguridad informática, como el uso de contraseñas robustas y la actualización regular del software.
Por último, es importante tener en cuenta que los archivos PDF también pueden ser utilizados como una herramienta de marketing.
Optimiza tu flujo de información contable con archivos PDF: una solución eficiente para tu negocio
En el mundo empresarial actual, la gestión eficiente de la información contable es fundamental para el éxito de cualquier negocio. Una de las herramientas más utilizadas para almacenar y compartir esta información son los archivos PDF.
Los archivos PDF ofrecen numerosas ventajas para optimizar el flujo de información contable en tu negocio. En primer lugar, son fáciles de crear y editar, lo que te permite generar y modificar documentos contables de manera rápida y sencilla.
Además, los archivos PDF son altamente compatibles con diferentes dispositivos y sistemas operativos, lo que facilita su visualización y acceso desde cualquier lugar y en cualquier momento. Esto es especialmente útil para empresas con equipos de trabajo distribuidos geográficamente o que requieren acceso remoto a la información contable.
Otra ventaja importante de los archivos PDF es su capacidad para preservar el formato original del documento, incluyendo gráficos, tablas y fuentes. Esto garantiza que la información contable se mantenga legible y comprensible, sin importar el dispositivo o software utilizado para abrir el archivo.
Además, los archivos PDF ofrecen opciones de seguridad avanzadas, como la encriptación de datos y la protección con contraseña. Esto te permite controlar quién puede acceder y modificar la información contable, garantizando la confidencialidad y la integridad de los datos.
Optimiza tu sistema contable: El orden correcto para el flujo de datos contables
El sistema contable es una parte fundamental de cualquier empresa, ya que permite llevar un registro ordenado y preciso de todas las transacciones financieras. Sin embargo, muchas veces nos encontramos con sistemas contables desorganizados que dificultan la gestión y generan errores en los datos.
Para optimizar tu sistema contable, es importante establecer un orden correcto para el flujo de datos contables. Esto significa que debes seguir una serie de pasos y procedimientos para asegurarte de que la información se registre de manera adecuada y se mantenga actualizada.
En primer lugar, es fundamental establecer un plan de cuentas claro y estructurado. Esto implica definir las categorías y subcategorías de ingresos, gastos, activos y pasivos de tu empresa. De esta manera, podrás clasificar correctamente cada transacción y facilitar su posterior análisis.
Una vez establecido el plan de cuentas, es importante llevar un registro diario de todas las transacciones financieras. Esto incluye ingresos, gastos, compras, ventas, pagos y cobros. Es recomendable utilizar un software contable que te permita registrar y categorizar automáticamente cada transacción.
Además, es fundamental conciliar regularmente tus cuentas bancarias con tu sistema contable. Esto implica comparar los saldos y movimientos de tu cuenta bancaria con los registros contables. De esta manera, podrás detectar y corregir cualquier discrepancia o error.
Otro aspecto importante es llevar un control de inventario actualizado. Esto implica registrar todas las entradas y salidas de productos, así como su valoración. Un inventario desactualizado puede generar discrepancias en los registros contables y afectar la precisión de los datos.
Optimiza tu negocio con un flujo de información financiera eficiente
En el mundo empresarial, contar con un flujo de información financiera eficiente es fundamental para optimizar el funcionamiento de un negocio. La información financiera proporciona datos clave sobre el desempeño económico de la empresa, permitiendo tomar decisiones informadas y estratégicas.
Para lograr una gestión financiera eficiente, es necesario implementar herramientas y procesos que permitan recopilar, analizar y presentar la información de manera clara y precisa. Esto incluye el uso de software de contabilidad y finanzas, la automatización de tareas repetitivas y la capacitación del personal en la interpretación de los datos financieros.
Un flujo de información financiera eficiente permite identificar oportunidades de crecimiento, detectar posibles problemas y tomar medidas correctivas de manera oportuna. Además, facilita la toma de decisiones estratégicas, como la inversión en nuevos proyectos, la búsqueda de financiamiento o la optimización de los recursos disponibles.
La información financiera también es fundamental para establecer metas y objetivos realistas, evaluar el rendimiento de la empresa y medir el retorno de las inversiones realizadas. Sin una visión clara de la situación financiera de la empresa, es difícil establecer planes a largo plazo y evaluar su viabilidad.
Explora casos reales de flujo de información que te inspirarán a optimizar tu estrategia digital
En el mundo del marketing digital, es fundamental estar al tanto de las últimas tendencias y estrategias para poder destacar en un entorno cada vez más competitivo. Una de las formas más efectivas de aprender y mejorar es a través de la exploración de casos reales de flujo de información exitosos.
Estos casos reales nos permiten ver cómo otras empresas han logrado optimizar su estrategia digital y obtener resultados positivos. Podemos analizar cómo han utilizado diferentes canales de comunicación, como las redes sociales, el correo electrónico o los blogs, para transmitir información relevante a su audiencia.
Al explorar estos casos, podemos identificar patrones y estrategias exitosas que podemos aplicar a nuestro propio negocio. Podemos aprender cómo segmentar nuestra audiencia, cómo crear contenido atractivo y cómo medir el impacto de nuestras acciones.
Además, al estudiar casos reales, podemos ver cómo las empresas han utilizado herramientas y tecnologías específicas para optimizar su estrategia digital. Podemos descubrir nuevas herramientas de análisis de datos, plataformas de automatización de marketing o técnicas de personalización que pueden ayudarnos a mejorar nuestro flujo de información.
La exploración de casos reales también nos permite estar al tanto de las últimas tendencias en marketing digital. Podemos ver cómo las empresas están utilizando inteligencia artificial, realidad virtual o chatbots para mejorar la experiencia del usuario y aumentar la efectividad de su estrategia digital.
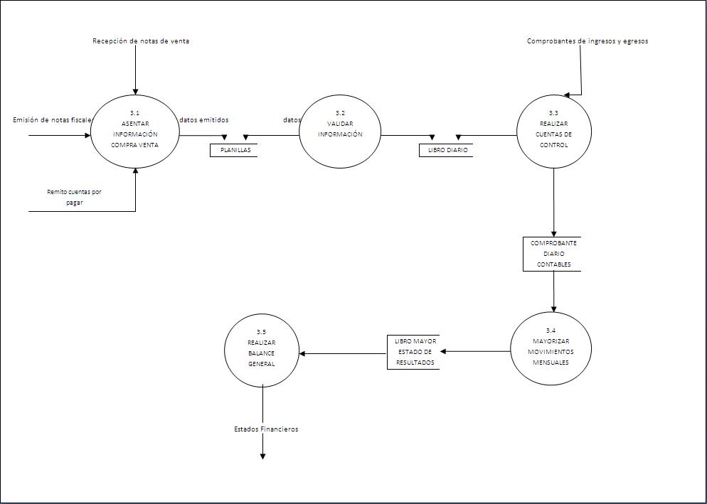
Optimiza tu gestión financiera con un diagrama de flujo para tu sistema de información contable
El diagrama de flujo es una herramienta visual que permite representar de manera gráfica el flujo de información y procesos dentro de un sistema. En el caso de la gestión financiera y el sistema de información contable, el uso de un diagrama de flujo puede ser de gran utilidad para optimizar la organización y el control de los datos financieros.
El primer paso para crear un diagrama de flujo es identificar los diferentes procesos y subprocesos que forman parte del sistema de información contable. Esto incluye desde la recepción de facturas y registros de ingresos y gastos, hasta la generación de informes financieros y la toma de decisiones basada en los datos contables.
Una vez identificados los procesos, se deben establecer las conexiones y secuencias lógicas entre ellos. Esto permitirá visualizar de manera clara cómo fluye la información a lo largo del sistema contable y qué acciones se deben realizar en cada etapa.
El diagrama de flujo también puede incluir la asignación de responsabilidades y roles dentro del sistema contable. Esto ayudará a definir quién es el encargado de realizar cada tarea y quién debe recibir la información generada en cada etapa del proceso.
Una vez creado el diagrama de flujo, es importante revisarlo y actualizarlo de forma periódica. Esto permitirá identificar posibles cuellos de botella o áreas de mejora en el sistema de información contable, y tomar las acciones necesarias para optimizar su funcionamiento.
Optimiza tu negocio con el flujo de sistema: cómo maximizar la eficiencia y aumentar tus resultados
En el mundo del emprendimiento y el marketing digital, es fundamental contar con un flujo de sistema eficiente que nos permita maximizar la eficiencia y obtener mejores resultados. El flujo de sistema se refiere a la secuencia de pasos y procesos que seguimos en nuestro negocio para lograr nuestros objetivos.
Para optimizar nuestro negocio con el flujo de sistema, es importante identificar y eliminar cualquier obstáculo o cuello de botella que pueda estar ralentizando nuestro proceso. Esto puede incluir tareas innecesarias, procesos complicados o falta de automatización.
Una forma de maximizar la eficiencia es utilizar herramientas digitales que nos permitan automatizar tareas repetitivas y ahorrar tiempo. Por ejemplo, podemos utilizar herramientas de gestión de proyectos para organizar y asignar tareas, herramientas de email marketing para automatizar el envío de correos electrónicos o herramientas de análisis de datos para obtener información valiosa sobre nuestro negocio.
Otro aspecto importante es la comunicación interna. Es fundamental establecer canales de comunicación claros y eficientes entre los miembros del equipo, para evitar malentendidos y asegurar que todos estén alineados en cuanto a los objetivos y las tareas a realizar.
Además, es fundamental medir y analizar constantemente nuestros resultados para identificar áreas de mejora y tomar decisiones informadas. Esto nos permitirá ajustar nuestro flujo de sistema y optimizarlo aún más.
Espero que este artículo te haya brindado una visión clara sobre el flujo de información en un sistema contable. Recuerda que la correcta gestión de la información es fundamental para el éxito de cualquier empresa. Si tienes alguna pregunta o comentario, no dudes en dejarlo en la sección de comentarios. ¡Gracias por leer y mucho éxito en tus proyectos!
Si quieres ver otros artículos similares a Optimiza el flujo de información en tu sistema contable puedes visitar la categoría Contabilidad o revisar los siguientes artículos
