Optimiza tu recepción de materia prima: diagrama de flujo efectivo

La recepción de materia prima es un proceso fundamental en cualquier empresa que se dedique a la producción de bienes. Este proceso implica la recepción y verificación de los materiales que serán utilizados en la producción, asegurando su calidad y cantidad. Para llevar a cabo esta tarea de manera eficiente, es común utilizar un diagrama de flujo que permita visualizar de manera clara y ordenada cada etapa del proceso. En este artículo, exploraremos en detalle el diagrama de flujo de la recepción de materia prima, su importancia y cómo puede ayudar a optimizar este proceso en una empresa.
- Optimiza tu cadena de suministro: Conoce el paso a paso del proceso de recepción de materia prima
- La clave del éxito en tu negocio: la importancia de una recepción eficiente de la materia prima
- Paso 1: Define el objetivo del diagrama de flujo
- Paso 2: Identifica los elementos clave
- Paso 3: Selecciona el tipo de diagrama de flujo
- Paso 4: Utiliza símbolos y conectores
- Optimiza tu proceso de recepción de materia prima con un diagrama de flujo en formato PDF
- Optimiza tu proceso productivo: sigue el recorrido de tu materia prima de principio a fin
- Optimiza la gestión de tu almacén con un diagrama de flujo de entradas y salidas
- Optimiza tu proceso de recepción de mercancía con este diagrama de flujo eficiente.
- Optimiza tu proceso de recepción con este diagrama de flujo eficiente
- Optimiza tu proceso de despacho de mercancías con este diagrama de flujo eficiente
- Optimiza la gestión de tu almacén con un diagrama de flujo en formato PDF
- Optimiza tu almacenamiento de alimentos con este práctico diagrama de flujo
Optimiza tu cadena de suministro: Conoce el paso a paso del proceso de recepción de materia prima
La cadena de suministro es un elemento clave en cualquier empresa, ya que se encarga de gestionar el flujo de materiales y productos desde el proveedor hasta el cliente final. Para asegurar un funcionamiento eficiente de esta cadena, es fundamental optimizar cada uno de sus procesos, incluyendo la recepción de materia prima.
El proceso de recepción de materia prima es el primer paso en la cadena de suministro, y su correcta gestión es fundamental para garantizar la calidad y disponibilidad de los insumos necesarios para la producción. A continuación, te presentamos el paso a paso de este proceso:
1. Planificación: Antes de recibir la materia prima, es necesario realizar una planificación adecuada. Esto implica determinar las cantidades necesarias, establecer los plazos de entrega y coordinar con los proveedores.
2. Inspección: Una vez que la materia prima llega a la empresa, es importante realizar una inspección exhaustiva para verificar su calidad y cantidad. Esto incluye revisar el estado de los materiales, comprobar que cumplan con las especificaciones requeridas y contarlos correctamente.
3. Almacenamiento: Después de la inspección, la materia prima debe ser almacenada de manera adecuada. Esto implica identificar y etiquetar los materiales, organizarlos de forma ordenada y asegurarse de que estén protegidos de posibles daños.
4. Registro: Es fundamental llevar un registro detallado de la recepción de materia prima. Esto incluye anotar la cantidad recibida, la fecha de recepción, el proveedor, entre otros datos relevantes.
La clave del éxito en tu negocio: la importancia de una recepción eficiente de la materia prima
En cualquier negocio, la materia prima es un elemento fundamental para el éxito. Sin embargo, no basta con tener una buena materia prima, sino que también es crucial contar con una recepción eficiente de la misma.
Una recepción eficiente de la materia prima implica tener un proceso bien definido y organizado desde el momento en que se recibe el producto hasta que se almacena correctamente. Esto incluye verificar la calidad y cantidad de la materia prima, así como asegurarse de que cumple con los estándares establecidos.
Una recepción eficiente de la materia prima tiene varios beneficios para el negocio. En primer lugar, permite detectar cualquier problema o defecto en la materia prima de manera temprana, lo que evita que se utilice en la producción y se generen productos de baja calidad. Además, ayuda a evitar retrasos en la producción debido a la falta de materia prima o a problemas de calidad.
Además, una recepción eficiente de la materia prima también contribuye a la optimización de los costos. Al verificar la calidad y cantidad de la materia prima, se evita el desperdicio de recursos en la producción de productos defectuosos o en la adquisición de más materia prima de la necesaria.
Para lograr una recepción eficiente de la materia prima, es importante contar con un equipo capacitado y con los recursos necesarios. También es fundamental establecer procedimientos claros y documentados, así como utilizar herramientas tecnológicas que faciliten el proceso de recepción y control de la materia prima.
Optimiza tu cadena de suministro: todo lo que necesitas saber sobre la recepción de insumos
La cadena de suministro es un elemento clave en cualquier negocio, ya que se encarga de gestionar el flujo de materiales, productos y servicios desde el proveedor hasta el cliente final. Una de las etapas más importantes de esta cadena es la recepción de insumos, ya que de ella depende en gran medida la eficiencia y calidad de los productos finales.
Para optimizar esta etapa, es fundamental tener en cuenta algunos aspectos clave. En primer lugar, es necesario establecer un proceso de recepción de insumos bien definido, que incluya la verificación de la cantidad y calidad de los materiales recibidos. Esto permitirá detectar y corregir posibles errores o deficiencias de manera temprana.
Otro aspecto importante es la comunicación efectiva con los proveedores. Es fundamental establecer canales de comunicación claros y fluidos, para poder resolver cualquier inconveniente o realizar consultas de manera rápida y eficiente. Además, es recomendable establecer acuerdos y contratos claros con los proveedores, que especifiquen las condiciones de entrega y los estándares de calidad esperados.
La tecnología también juega un papel fundamental en la optimización de la recepción de insumos. El uso de sistemas de gestión de inventario y de seguimiento de pedidos permite tener un mayor control y visibilidad sobre los materiales que se reciben. Esto facilita la planificación de la producción y evita posibles faltantes o excesos de stock.
Por último, es importante realizar un seguimiento y análisis de los indicadores de desempeño de la recepción de insumos.
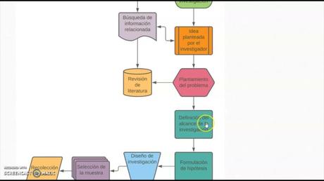
Domina el arte de crear diagramas de flujo: una guía paso a paso
Los diagramas de flujo son una herramienta fundamental en el mundo del marketing digital y los emprendimientos. Crear diagramas de flujo nos permite visualizar de manera clara y concisa los procesos y flujos de trabajo en un proyecto, lo que facilita la toma de decisiones y la identificación de posibles mejoras.
Para dominar el arte de crear diagramas de flujo, es importante seguir una guía paso a paso. Aquí te presentamos los principales pasos a seguir:
Paso 1: Define el objetivo del diagrama de flujo
Antes de comenzar a crear el diagrama, es necesario tener claro cuál es el objetivo que se quiere lograr. ¿Qué proceso o flujo de trabajo se desea representar? Definir el objetivo nos ayudará a enfocar el diagrama y a seleccionar los elementos adecuados.
Paso 2: Identifica los elementos clave
Una vez definido el objetivo, es importante identificar los elementos clave que formarán parte del diagrama. Estos elementos pueden ser acciones, decisiones, eventos o cualquier otro componente relevante para el proceso que se está representando.
Paso 3: Selecciona el tipo de diagrama de flujo
Existen diferentes tipos de diagramas de flujo, como el diagrama de flujo de proceso, el diagrama de flujo de datos o el diagrama de flujo de programación. Es importante seleccionar el tipo de diagrama que mejor se adapte al objetivo y a los elementos identificados en los pasos anteriores.
Paso 4: Utiliza símbolos y conectores
Los diagramas
Optimiza tu proceso de recepción de materia prima con un diagrama de flujo en formato PDF
El proceso de recepción de materia prima es fundamental para cualquier empresa que se dedique a la producción de bienes. Es en esta etapa donde se verifica la calidad y cantidad de los insumos que se utilizarán en la fabricación de los productos.
Una forma de optimizar este proceso es mediante la creación de un diagrama de flujo en formato PDF. Este diagrama permite visualizar de manera clara y ordenada todas las etapas que se deben seguir desde que se recibe la materia prima hasta que se almacena en el lugar correspondiente.
El diagrama de flujo en formato PDF es una herramienta muy útil, ya que se puede compartir fácilmente con todo el equipo de trabajo. Además, al estar en formato PDF, se puede imprimir y tener una copia física que se pueda consultar en cualquier momento.
Al crear el diagrama de flujo, es importante identificar todas las etapas del proceso de recepción de materia prima, desde la recepción misma hasta la inspección de calidad y el almacenamiento. Cada etapa debe estar claramente definida y se deben establecer los responsables de cada una.
Una vez que se tiene el diagrama de flujo en formato PDF, se puede utilizar como guía para llevar a cabo el proceso de recepción de materia prima de manera eficiente y sin errores. Además, permite identificar posibles cuellos de botella o áreas de mejora en el proceso.
Optimiza tu proceso productivo: sigue el recorrido de tu materia prima de principio a fin
En el mundo del emprendimiento y la producción, es fundamental optimizar cada etapa del proceso productivo para garantizar la eficiencia y la calidad de los productos finales. Una de las estrategias clave para lograrlo es seguir el recorrido de la materia prima desde su origen hasta su transformación final.
El seguimiento de la materia prima nos permite tener un control total sobre su calidad, su procedencia y su trazabilidad. Esto es especialmente importante en industrias como la alimentaria, donde la seguridad alimentaria es un factor crítico.
Para implementar esta estrategia, es necesario contar con herramientas tecnológicas que nos permitan registrar y monitorear cada etapa del proceso. Sistemas de gestión de la cadena de suministro y software de trazabilidad son algunas de las soluciones disponibles en el mercado.
Estas herramientas nos permiten registrar información detallada sobre la materia prima, como su origen, fecha de recepción, condiciones de almacenamiento, procesos de transformación y fecha de salida del producto final. Además, nos brindan la posibilidad de generar informes y análisis que nos ayuden a identificar posibles mejoras en el proceso.
Al seguir el recorrido de la materia prima, podemos identificar cuellos de botella, tiempos muertos, ineficiencias y desperdicios en el proceso productivo. Esto nos permite tomar decisiones informadas para optimizar cada etapa y reducir costos.
Además, el seguimiento de la materia prima nos permite cumplir con regulaciones y estándares de calidad, lo que nos brinda una ventaja competitiva en el mercado.
Optimiza la gestión de tu almacén con un diagrama de flujo de entradas y salidas
La gestión eficiente de un almacén es fundamental para el éxito de cualquier negocio. Un aspecto clave en esta gestión es el control de las entradas y salidas de mercancías. Para ello, es recomendable utilizar un diagrama de flujo que permita visualizar de manera clara y ordenada el movimiento de los productos dentro del almacén.
Un diagrama de flujo de entradas y salidas es una representación gráfica que muestra el recorrido de los productos desde que ingresan al almacén hasta que son despachados. Este diagrama permite identificar de forma rápida y sencilla los puntos críticos del proceso, como posibles cuellos de botella o demoras en la entrega.
Para crear un diagrama de flujo de entradas y salidas, es necesario tener en cuenta los diferentes pasos del proceso. Estos pueden incluir la recepción de mercancías, el almacenamiento en ubicaciones específicas, la preparación de pedidos y el despacho de los productos. Cada paso debe representarse con un símbolo específico en el diagrama, como un rectángulo para las entradas, un círculo para el almacenamiento y una flecha para las salidas.
Una vez que se ha creado el diagrama de flujo, es posible identificar oportunidades de mejora en la gestión del almacén. Por ejemplo, se pueden identificar áreas donde se acumulan productos innecesariamente o donde se producen demoras en la preparación de pedidos. Con esta información, es posible implementar cambios en el proceso que permitan agilizar las operaciones y reducir costos.
Además
Optimiza tu proceso de recepción de mercancía con este diagrama de flujo eficiente.
El proceso de recepción de mercancía es fundamental para cualquier negocio, ya que asegura que los productos lleguen en buen estado y en el momento adecuado. Para optimizar este proceso, es importante contar con un diagrama de flujo eficiente que permita organizar y agilizar todas las etapas.
El primer paso para crear un diagrama de flujo eficiente es identificar todas las actividades involucradas en el proceso de recepción de mercancía. Esto incluye desde la recepción del pedido hasta la verificación de la calidad de los productos.
Una vez identificadas las actividades, es importante establecer el orden en el que se deben realizar. Esto permitirá que el proceso fluya de manera lógica y sin interrupciones. Además, es recomendable asignar responsables a cada actividad, para asegurar que se cumplan en tiempo y forma.
El siguiente paso es definir los criterios de aceptación de la mercancía. Esto implica establecer los estándares de calidad que deben cumplir los productos para ser aceptados. Estos criterios pueden incluir aspectos como el estado de embalaje, la fecha de caducidad y la cantidad de productos recibidos.
Una vez que se ha recibido la mercancía, es importante llevar a cabo una inspección de calidad. Esto implica revisar cada producto para asegurarse de que cumple con los criterios establecidos. En caso de encontrar algún producto defectuoso, se debe tomar acción de inmediato, ya sea devolviéndolo al proveedor o solicitando un reemplazo.
Finalmente, es importante llevar un registro de todas las actividades realizadas durante el proceso de recepción de mercancía.
Optimiza tu proceso de recepción con este diagrama de flujo eficiente
El proceso de recepción es una parte fundamental en cualquier negocio, ya que es el primer contacto que tienen los clientes con la empresa. Por eso, es importante contar con un diagrama de flujo eficiente que permita agilizar y optimizar este proceso.
Un diagrama de flujo es una representación gráfica de los pasos que se deben seguir en un proceso. En el caso de la recepción, este diagrama puede incluir desde la llegada del cliente hasta su atención y registro en el sistema.
Para optimizar este proceso, es necesario identificar los puntos de mejora y eliminar cualquier paso innecesario o que genere demoras. Además, es importante contar con un personal capacitado y bien organizado, que pueda atender a los clientes de manera eficiente.
El diagrama de flujo debe ser claro y fácil de entender, para que todos los miembros del equipo puedan seguirlo sin problemas. Además, se pueden utilizar herramientas digitales para automatizar ciertas tareas y agilizar el proceso de recepción.
Al optimizar el proceso de recepción, se pueden obtener varios beneficios. Por un lado, se mejora la experiencia del cliente, ya que se reducen los tiempos de espera y se brinda una atención más rápida y eficiente. Por otro lado, se aumenta la productividad del equipo, ya que se eliminan tareas innecesarias y se agilizan los procesos.
Optimiza tu proceso de despacho de mercancías con este diagrama de flujo eficiente
El proceso de despacho de mercancías es una parte fundamental en cualquier negocio que se dedique a la venta de productos. Un diagrama de flujo eficiente puede ayudarte a optimizar este proceso y mejorar la eficiencia de tu negocio.
Un diagrama de flujo es una representación gráfica de los pasos que se deben seguir en un proceso. En el caso del despacho de mercancías, este diagrama puede incluir desde la recepción de la orden de compra hasta la entrega final al cliente.
Para crear un diagrama de flujo eficiente, es importante identificar los puntos clave del proceso y determinar las tareas que se deben realizar en cada uno de ellos. Esto incluye la verificación de inventario, la preparación de la mercancía, el embalaje y el envío.
Una vez que hayas identificado los puntos clave, puedes asignar responsabilidades a cada miembro de tu equipo y establecer tiempos estimados para cada tarea. Esto te permitirá tener un control más preciso sobre el proceso y evitar retrasos innecesarios.
Además, es importante utilizar herramientas tecnológicas que te ayuden a agilizar el proceso de despacho de mercancías. Por ejemplo, puedes utilizar un sistema de gestión de inventario que te permita tener un control en tiempo real de tus productos y evitar errores de stock.
Optimiza la gestión de tu almacén con un diagrama de flujo en formato PDF
La gestión eficiente de un almacén es fundamental para el éxito de cualquier negocio. Un diagrama de flujo en formato PDF puede ser una herramienta muy útil para optimizar esta gestión.
Un diagrama de flujo es una representación visual de los procesos y actividades que se llevan a cabo en un almacén. Permite identificar de manera clara y ordenada las diferentes etapas y tareas involucradas en la gestión de inventario, recepción de mercancías, almacenamiento y despacho de productos.
El formato PDF es ideal para compartir y visualizar el diagrama de flujo, ya que garantiza que el documento se vea igual en cualquier dispositivo y sistema operativo. Además, permite agregar enlaces, imágenes y notas explicativas para facilitar la comprensión de los procesos.
Al utilizar un diagrama de flujo en formato PDF, se pueden identificar de manera rápida y sencilla los cuellos de botella, los puntos de mejora y las oportunidades de optimización en la gestión del almacén. Esto permite tomar decisiones informadas y implementar cambios que aumenten la eficiencia y reduzcan los costos operativos.
Además, el diagrama de flujo en formato PDF puede ser compartido con todo el equipo de trabajo, lo que facilita la comunicación y la colaboración entre los diferentes departamentos involucrados en la gestión del almacén. Todos podrán tener una visión clara y completa de los procesos, lo que ayuda a evitar confusiones y errores.
Optimiza tu almacenamiento de alimentos con este práctico diagrama de flujo
El almacenamiento de alimentos es una parte fundamental en la gestión de cualquier negocio relacionado con la industria alimentaria. Para garantizar la calidad y la seguridad de los productos, es necesario contar con un sistema eficiente que permita organizar y controlar el flujo de los alimentos desde su recepción hasta su consumo final.
Una herramienta muy útil para optimizar el almacenamiento de alimentos es el diagrama de flujo. Este esquema visual permite identificar de manera clara y ordenada los diferentes pasos que se deben seguir en el proceso de almacenamiento, desde la recepción de los alimentos hasta su distribución.
El diagrama de flujo puede incluir información como la ubicación de los diferentes productos en el almacén, las condiciones de almacenamiento recomendadas para cada tipo de alimento, los tiempos de conservación, entre otros aspectos relevantes. Además, puede ayudar a identificar posibles puntos de mejora en el proceso y a establecer medidas correctivas para evitar problemas como la pérdida de alimentos por caducidad o la contaminación cruzada.
Para crear un diagrama de flujo efectivo, es importante tener en cuenta algunos aspectos clave. En primer lugar, es necesario conocer en detalle los diferentes pasos del proceso de almacenamiento y las necesidades específicas de cada tipo de alimento. También es importante contar con un sistema de registro y seguimiento de los productos que permita mantener un control actualizado de las existencias y de las fechas de caducidad.
Además, es fundamental establecer un sistema de rotación de productos que garantice que los alimentos más antiguos se consuman primero, evitando así el desperdicio.
Espero que este artículo te haya sido de utilidad para comprender la importancia de contar con un diagrama de flujo en el proceso de recepción de materia prima. Recuerda que esta herramienta te permitirá optimizar tus operaciones y garantizar una gestión eficiente de tus recursos.
Si tienes alguna pregunta o comentario adicional, no dudes en dejarlo en la sección de comentarios. Estaré encantado de ayudarte en lo que necesites.
¡Te deseo mucho éxito en tus emprendimientos!
Si quieres ver otros artículos similares a Optimiza tu recepción de materia prima: diagrama de flujo efectivo puedes visitar la categoría Logística o revisar los siguientes artículos
